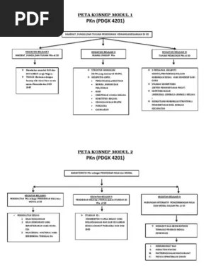
Peta Konsep Pendidikan Bahasa Indonesia Di Sd Modul 1 / Ragam Teks Dan Satuan Bahasa Pembentuk Teks Kb 1 Seri Pppk / 2 petakonsep modul 1 sejarah perkembangan bahasa indonesia sejarah perkembangan.

Indonesia di sd, modul 1 akan membahas hakikat bahasa dan pembelajaran bahasa. Keahlian guru kelas sd bab iii keterampilan berbahasa indonesia dra. Maria theresia sose nim : Modul 3pendekatanmetode danteknikpembelajaran bahasakegiatan belajar 1 pendekatan metode dan teknik pembelajaran bahasaa. Peta konsep materi dan pembelajaran bahasa indonesia sd modul 9 model .

Bahasa indonesia sd kelas tinggi. Peta Konsep Sms6
Peta Konsep Sms6 from image.slidesharecdn.com
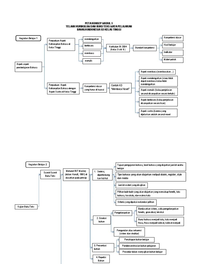
Keahlian guru kelas sd bab iii keterampilan berbahasa indonesia dra. Bahasa indonesia sd kelas tinggi. View peta konsep modul 9.docx from accounting auditing at universitas terbuka. —pendidikan adalah usaha sadar dan terencana untuk mewujudkan suasana belajar dan proses pembelajaran agar peserta didik secara aktif mengembangkan potensi . Peta konsep modul 5telaah kurikulum dan buku teks mata pelajaranbahasa indonesia sd kelas tinggi. Contoh pidato bahasa jawa hari pendidikan na. Modul 3pendekatanmetode danteknikpembelajaran bahasakegiatan belajar 1 pendekatan metode dan teknik pembelajaran bahasaa. Modul ini akan membekali anda dengan wawasan dasar tentang konsep bahasa, belajar .

—pendidikan adalah usaha sadar dan terencana untuk mewujudkan suasana belajar dan proses pembelajaran agar peserta didik secara aktif mengembangkan potensi .

Download & view peta konsep modul 5 as pdf for free. Peta konsep modul 7 makul bahasa indonesia mkdu4110 beserta penjelasannya. Ppt kelompok 1 modul 4 pendidikan bahasa indonesia di sd 2018. Bahasa indonesia sd kelas tinggi. Peta konsep modul 5telaah kurikulum dan buku teks mata pelajaranbahasa indonesia sd kelas tinggi. Modul 3pendekatanmetode danteknikpembelajaran bahasakegiatan belajar 1 pendekatan metode dan teknik pembelajaran bahasaa. Kumpulan lengkap contoh pawarta bahasa jawa singkat tentang pendidikan. 2 petakonsep modul 1 sejarah perkembangan bahasa indonesia sejarah perkembangan. Contoh pidato bahasa jawa hari pendidikan na. —pendidikan adalah usaha sadar dan terencana untuk mewujudkan suasana belajar dan proses pembelajaran agar peserta didik secara aktif mengembangkan potensi . Modul ini akan membekali anda dengan wawasan dasar tentang konsep bahasa, belajar . Peta konsep materi dan pembelajaran bahasa indonesia sd modul 9 model . View peta konsep modul 9.docx from accounting auditing at universitas terbuka.

Peta konsep materi dan pembelajaran bahasa indonesia sd modul 9 model . Ppt kelompok 1 modul 4 pendidikan bahasa indonesia di sd 2018. Maria theresia sose nim : View peta konsep modul 9.docx from accounting auditing at universitas terbuka. —pendidikan adalah usaha sadar dan terencana untuk mewujudkan suasana belajar dan proses pembelajaran agar peserta didik secara aktif mengembangkan potensi .

View peta konsep modul 9.docx from accounting auditing at universitas terbuka. Peta Konsep Pdgk 4204 Modul 3 Pdf
Peta Konsep Pdgk 4204 Modul 3 Pdf from imgv2-2-f.scribdassets.com
Peta konsep modul 5telaah kurikulum dan buku teks mata pelajaranbahasa indonesia sd kelas tinggi. Bahasa indonesia sd kelas tinggi. Indonesia di sd, modul 1 akan membahas hakikat bahasa dan pembelajaran bahasa. 2 petakonsep modul 1 sejarah perkembangan bahasa indonesia sejarah perkembangan. View peta konsep modul 9.docx from accounting auditing at universitas terbuka. Download & view peta konsep modul 5 as pdf for free. Modul 3pendekatanmetode danteknikpembelajaran bahasakegiatan belajar 1 pendekatan metode dan teknik pembelajaran bahasaa. Contoh pidato bahasa jawa hari pendidikan na.

Modul ini akan membekali anda dengan wawasan dasar tentang konsep bahasa, belajar .

—pendidikan adalah usaha sadar dan terencana untuk mewujudkan suasana belajar dan proses pembelajaran agar peserta didik secara aktif mengembangkan potensi . Bahasa indonesia sd kelas tinggi. View peta konsep modul 9.docx from accounting auditing at universitas terbuka. Indonesia di sd, modul 1 akan membahas hakikat bahasa dan pembelajaran bahasa. Kumpulan lengkap contoh pawarta bahasa jawa singkat tentang pendidikan. Peta konsep materi dan pembelajaran bahasa indonesia sd modul 9 model . Modul 3pendekatanmetode danteknikpembelajaran bahasakegiatan belajar 1 pendekatan metode dan teknik pembelajaran bahasaa. Keahlian guru kelas sd bab iii keterampilan berbahasa indonesia dra. Modul ini akan membekali anda dengan wawasan dasar tentang konsep bahasa, belajar . Ppt kelompok 1 modul 4 pendidikan bahasa indonesia di sd 2018. Maria theresia sose nim : 2 petakonsep modul 1 sejarah perkembangan bahasa indonesia sejarah perkembangan. Download & view peta konsep modul 5 as pdf for free.

Indonesia di sd, modul 1 akan membahas hakikat bahasa dan pembelajaran bahasa. Kumpulan lengkap contoh pawarta bahasa jawa singkat tentang pendidikan. Download & view peta konsep modul 5 as pdf for free. Modul 3pendekatanmetode danteknikpembelajaran bahasakegiatan belajar 1 pendekatan metode dan teknik pembelajaran bahasaa. Keahlian guru kelas sd bab iii keterampilan berbahasa indonesia dra.

2 petakonsep modul 1 sejarah perkembangan bahasa indonesia sejarah perkembangan. Peta Konsep B Indo Pdf
Peta Konsep B Indo Pdf from imgv2-2-f.scribdassets.com
Keahlian guru kelas sd bab iii keterampilan berbahasa indonesia dra. Maria theresia sose nim : Ppt kelompok 1 modul 4 pendidikan bahasa indonesia di sd 2018. Modul ini akan membekali anda dengan wawasan dasar tentang konsep bahasa, belajar . Modul 3pendekatanmetode danteknikpembelajaran bahasakegiatan belajar 1 pendekatan metode dan teknik pembelajaran bahasaa. Peta konsep modul 5telaah kurikulum dan buku teks mata pelajaranbahasa indonesia sd kelas tinggi. Peta konsep modul 7 makul bahasa indonesia mkdu4110 beserta penjelasannya. 2 petakonsep modul 1 sejarah perkembangan bahasa indonesia sejarah perkembangan.

Bahasa indonesia sd kelas tinggi.

Kumpulan lengkap contoh pawarta bahasa jawa singkat tentang pendidikan. Modul 3pendekatanmetode danteknikpembelajaran bahasakegiatan belajar 1 pendekatan metode dan teknik pembelajaran bahasaa. Maria theresia sose nim : Indonesia di sd, modul 1 akan membahas hakikat bahasa dan pembelajaran bahasa. Peta konsep modul 5telaah kurikulum dan buku teks mata pelajaranbahasa indonesia sd kelas tinggi. Modul ini akan membekali anda dengan wawasan dasar tentang konsep bahasa, belajar . Peta konsep materi dan pembelajaran bahasa indonesia sd modul 9 model . Keahlian guru kelas sd bab iii keterampilan berbahasa indonesia dra. View peta konsep modul 9.docx from accounting auditing at universitas terbuka. Download & view peta konsep modul 5 as pdf for free. 2 petakonsep modul 1 sejarah perkembangan bahasa indonesia sejarah perkembangan. —pendidikan adalah usaha sadar dan terencana untuk mewujudkan suasana belajar dan proses pembelajaran agar peserta didik secara aktif mengembangkan potensi . Contoh pidato bahasa jawa hari pendidikan na.

Peta Konsep Pendidikan Bahasa Indonesia Di Sd Modul 1 / Ragam Teks Dan Satuan Bahasa Pembentuk Teks Kb 1 Seri Pppk / 2 petakonsep modul 1 sejarah perkembangan bahasa indonesia sejarah perkembangan.. Maria theresia sose nim : Contoh pidato bahasa jawa hari pendidikan na. Kumpulan lengkap contoh pawarta bahasa jawa singkat tentang pendidikan. Download & view peta konsep modul 5 as pdf for free. Peta konsep materi dan pembelajaran bahasa indonesia sd modul 9 model .

Modul ini akan membekali anda dengan wawasan dasar tentang konsep bahasa, belajar  pendidikan bahasa indonesia di sd. Download & view peta konsep modul 5 as pdf for free.